首页 >> 寻医问药

研究揭示罗伯逊易位在牛属物种形成中的作用

2023-10-05 寻医问药 110547 作者:贝莱孕育

罗伯逊易位又称着丝粒融合,是指两条近端着丝粒异源染色体在进化过程中发生着丝粒染色体融合,形成一条中部或近中着丝粒染色体。罗伯逊易位是核型进化的主要驱动因素之一,传统观念认为这种类型的核型进化会抑制减数分裂以及降低重组率,从而促进生殖隔离和物种形成。但是,物种内的罗伯逊易位多态现象表明其对生殖隔离和物种形成的影响有待商榷。

牛属物种中广泛存在着罗伯逊易位,其中Rob(2;28)(祖先2号染色体和28号染色体易位融合)在独龙牛中已固定下来。独龙牛是一种半野生半家养的珍稀牛种,栖息在高山陡坡环境中,具有十分优秀的攀爬能力,其肌纤维以细长著称,因与当地黄牛杂交频繁,种质资源受到了严重威胁。其独特的生活环境和频繁的杂交历史为研究核型变化和罗伯逊易位提供了理想的研究材料。

近日,中国科学院院士、中科院昆明动物研究所研究员张亚平学科组和云南大学动物遗传与分子进化省创新团队研究员李艳课题组等,在Molecular Biology and Evolution上在线发表题为Large-scale chromosomal changes lead to genome-level expression alterations, environmental adaptation and speciation in the gayal (Bos frontalis) 的研究论文。

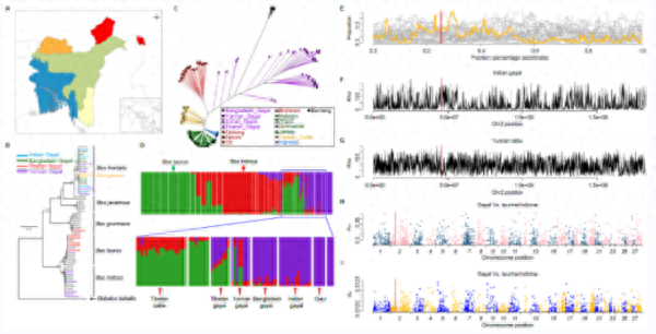
该研究利用二代、三代和HiC等测序技术,组装了独龙牛染色体水平基因组,从单碱基水平揭示了独龙牛Rob(2;28)的分子特征(图1)。基于牛属物种群体基因组数据,研究通过系统发育分析、群体遗传结构分析、主成分分析和遗传渗透分析等分析显示罗伯逊易位并未降低融合区域的重组率和遗传渗透程度(图2),而是形成了新的TAD结构域(图3)。同时,在原先的2号和28号染色体间发生了大量的远距离互作,染色质开放状态在融合区域也发生了显著性变化,大量富集在这两条染色体上的与肌肉性状相关的基因在独龙牛中产生了特异表达(图3)。这些罗伯逊易位引起的变化,连同基因组范围内肌肉相关基因的结构变异和表达变化(图4),可能导致了独龙牛肌肉性状的快速变化,从而可能使之适应山地环境。上述研究结果表明独龙牛中的罗伯逊易位可能通过染色质三维结构重塑去改变易位染色体上的基因表达,驱动生物学功能发生快速进化,促进物种对地理隔离的新栖息地的适应,进而引发物种形成,为深入理解核型进化和物种形成之间的关系提供了新的见解。

相关研究工作得到第二次青藏高原综合科学考察研究、国家重点研发计划、中科院战略性先导科技专项、国家自然科学基金委、昆明市高层次人才培养计划的支持。

图1 基于碱基分辨率水平解析独龙牛的罗伯逊易位【Rob(2;28)】

图2 群体遗传分析

图3 独龙牛和普通牛的三维基因组比较

图4 独龙牛中与肌肉相关基因的进化


关于我们

郴州供卵公司联系方式✅微信ivf0096✅只需8~14天,年龄18~28岁✅按身高,学历,长相✅分二代三代来决定价格✅来回报销车费✅提供吃住,郴州供卵机构和正规供卵医院合作✅

最火推荐

小编推荐

联系我们


Copyright Your beilaiivf.cn Rights Reserved. 备案号:鄂ICP备15020773号-13
网站所载资料并非有意侵犯您的版权,如需删除投诉,请邮件联系我们及时处理。